返回主站 | 设为首页 | 加入收藏      
   
 
  首页 关于我们 产品展示 方案设计 技术分享 行业资讯 联系我们  
 
马达驱动IC/步进电机控制芯片
三相直流无刷BLDC电机驱动IC
单相直流无刷电机驱动芯片
直流无刷电机驱动IC
有刷直流电机驱动IC
步进电机驱动芯片(并行接口)
步进电机驱动芯片(步进/方向接口&串行接口)
静音步进电机驱动芯片
功放IC
电源管理IC
马达驱动IC/步进电机控制芯片
数模(DAC)/模数(ADC)转换芯片
智能处理器
音量控制IC
模拟开关IC
电容式触摸感应IC
RGB LED呼吸趣味灯驱动IC
音频CODEC IC
方案设计
电压电平转换器IC
运算放大器
I/O扩展器IC
 
名称:
种类:
类别:

业务洽谈:

联系人:张顺平 
手机:17727550196(微信同号) 
QQ:3003262363
EMAIL:zsp2018@szczkjgs.com

联系人:鄢先辉 
手机:17727552449 (微信同号)
QQ:2850985542
EMAIL:yanxianhui@szczkjgs.com

负责人联络方式:
手机:13713728695(微信同号) 
QQ:3003207580 
EMAIL:panbo@szczkjgs.com
联系人:潘波

 
 当前位置:首页->产品展示 ->电源管理IC->YX201052(支持100V高电压输入、5A电流全集成同步降压芯片)
产品名称: YX201052(支持100V高电压输入、5A电流全集成同步降压芯片)
封装形式: QFN-47
兼容型号: YX20652
产品功能: 5A全集成同步降压CC/CV控制器;宽输入电压范围:4V-100V;宽输出电压范围:2V-100V
资料下载:
在线销售:
给我发消息
李湘宁 2850985550
给我发消息
姚红霞 3002514837
给我发消息
鄢先辉 2850985542
13713728695
 
    详细介绍  

说明

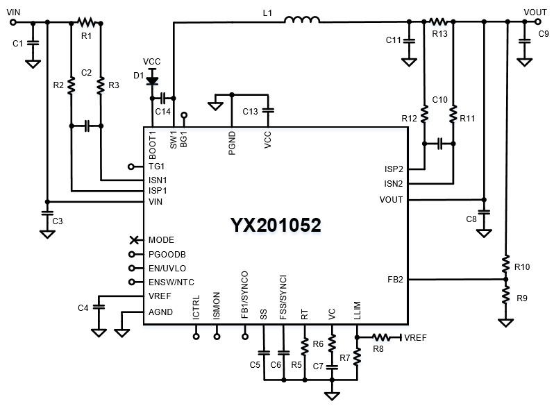
YX201052是一款高效功率同步降压转换器,具有完全集成的高压侧和低压侧8.3mΩVDMOS 功率MOSFET。它支持高达100V的宽输入范围,最高功率效率为 98%。YX201052集成了死区时间控制和VCC UVLO保护,支持高达12A的负载电流和针对不同应用的外部补偿。它提供精确的输入、输 出电流监控和电流感应输出,并带有电源良好报告功能。
 
YX201052支持50KHz至3MHz的超宽开关频率范围,并集成了频率扩频(FSS)以实现EMI优化。 它还具有外部补偿、可编程软启动功能,以减少启动期间的浪涌电流。YX201052采用6mmx6mm 47引脚 QFN 封装,带有用于散热的大裸露焊盘。

特性

• 集成两个8.3mΩ VDMOS功率FET 

• 紧凑的系统设计,电流高达12A 

• 宽 VIN:4V至100V,宽VOUT:2V至100V 

• 高达98%的电源效率

• 超宽开关频率:50KHz至3MHz

• 可编程输出电流限制,带负载SMON的电流传感 

• 与SYNCI/SYNCO进行时钟同步

• CC/CV调节能力

• 驱动电源轨UVLO保护

• 可调死区时间:30ns/60ns 

• 频率扩频 (FSS)

• 与用户进行外部补偿 可编程软启动

• 集成高精度(±1%) 1.8V VREF 

• 电源良好报告

• 47引脚QFN封装(6mmx6mm) 

应用 

降压 DC-DC 稳压器;消费、工业和汽车等

管脚排列及定义

应用原理图

 
 
    您可能对以下产品感兴趣  
产品型号 功能介绍 封装形式 工作电压 备注 兼容型号
YX201052 5A全集成同步降压CC/CV控制器;宽输入电压范围:4V-100V;宽输出电压范围:2V-100V QFN-47 4V-100V 具有CC/CV的4V-100V宽电压输入、5A全集成同步降压转换器 YX20652
YX20652 10A全集成同步降压CC/CV控制器; 宽输入电压范围:4V-60V; 宽输出电压范围:2V-60V QFN-47 4V-60V 具有CC/CV的4V-60V宽电压输入、10A全集成同步降压转换器 YX201052
 
深圳市永阜康科技有限公司 粤ICP备17113496号  服务热线:0755-82863877 手机:13242913995