返回主站 | 设为首页 | 加入收藏      
   
 
  首页 关于我们 产品展示 方案设计 技术分享 行业资讯 联系我们  
 
马达驱动IC/步进电机控制芯片
三相直流无刷BLDC电机驱动IC
单相直流无刷电机驱动芯片
直流无刷电机驱动IC
有刷直流电机驱动IC
步进电机驱动芯片(并行接口)
步进电机驱动芯片(步进/方向接口&串行接口)
静音步进电机驱动芯片
功放IC
电源管理IC
马达驱动IC/步进电机控制芯片
数模(DAC)/模数(ADC)转换芯片
智能处理器
音量控制IC
模拟开关IC
电容式触摸感应IC
RGB LED呼吸趣味灯驱动IC
音频CODEC IC
方案设计
电压电平转换器IC
运算放大器
I/O扩展器IC
 
名称:
种类:
类别:

业务洽谈:

联系人:张顺平 
手机:17727550196(微信同号) 
QQ:3003262363
EMAIL:zsp2018@szczkjgs.com

联系人:鄢先辉 
手机:17727552449 (微信同号)
QQ:2850985542
EMAIL:yanxianhui@szczkjgs.com

负责人联络方式:
手机:13713728695(微信同号) 
QQ:3003207580 
EMAIL:panbo@szczkjgs.com
联系人:潘波

 
当前位置:首页 -> 技术分享
HTA8629 40W内置升压单声道D类/AB类音频功放芯片介绍
文章来源:永阜康科技 更新时间:2026/4/7 14:00:00

产品概况

HTA8629是一款内置升压的单声道D类/AB类音频功率放大器,由双节锂电池串联供电升压至18.5V时,THD+N=10%,能输出40W峰值功率(4Ω负载)。

HTA8629内置升压,可以为内部音频功放提供一个高电压,从而实现更高功率,其升压值可通过外部电阻调节。HTA8629可配置升压限流值,以防止过大的电流尖峰。

HTA8629具有防削顶失真(ACF)输出控制功能,可检测并抑制由于输入音乐、语音信号幅度过大所引起的输出信号削顶失真(破音),也能自适应地防止在BOOST升压电压下降所造成的输出削顶,显著提高音质,创造非常舒适的听音享受,并保护扬声器免受过载损坏。HTA8629提供三种不同音乐体验的ACF模式,以及ACF-Off模式。

HTA8629具有先进的扩频功能来抑制EMI。如果系统对EMI高度敏感,则可以将升压关闭,并将功放切换到AB类。

此外,HTA8629集成了输出端过流保护、片内过温保护保护等功能。

特点

  • 防削顶失真功能(防破音, ACF)

  • 扩频技术

  • 输出功率

    40W (VBAT=7.4V, RL=4Ω, THD+N=10%, PVDD=18.5V, fIN=1kHz)(峰值)

    33W (VBAT=7.4V, RL=4Ω, THD+N=1%, PVDD=18.5V, fIN=1kHz)(峰值)

    32W (VBAT=7.4V, RL=4Ω, THD+N=10%, PVDD=16.5V, fIN=1kHz)

    26W (VBAT=7.4V, RL=4Ω, THD+N=1%, PVDD=16.5V, fIN=1kHz)

  • VBAT供电范围:3.0V至16V

  • 内置高效升压

    -可通过外部电阻调节升压值

    -可调节最大限流值,有效防止电池拉死

  • AB类和D类可切换

  • 保护功能:过流/过热

  • 无铅封装,ETSSOP20

应用

条形音箱、无线智能音箱、便携式音箱、消费类音频应用。

 

订购料号信息

 Part Number 

 Production Tracking Code 

引脚图

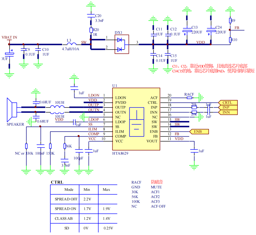
原理图



 
 
 
    相关产品  
HTA8629(内置升压40W单声道D类/AB类音频功放IC)
 
深圳市永阜康科技有限公司 粤ICP备17113496号  服务热线:0755-82863877 手机:13242913995