|
概述:
TP5000X是一款开关降压型单节锂电池/磷酸铁锂电池充电管理芯片。其ESOP8的封装与简单的外围电路,使得TP5000X非常适用于便携式设备的大电流充电管理应用。同时,TP5000X内置输入限流、欠压保护、芯片过温保护、短路保护、电池温度监控、输入电源过高停机OVP功能。
TP5000X具有宽输入电压,对电池充电分为涓流预充、恒流、恒压三个阶段,恒流充电电流都通过外部电阻调整,最大充电电流达2A。TP5000X采用频率800KHz的开关工作模式使它可以使用较小的外围器件,并在大电流充电中仍保持较小的发热量。TP5000X内置功率PMOSFET、防倒灌电路,所以无需防倒灌肖特基二极管等外围保护。
特性:
■ 单节4.2V/4.35V锂电池/3.6V磷酸铁锂电池充电
■ 小于1%的充满停机电压控制精度
■ 太阳能板可作为输入源
■ 带输入自适应与OVP功能
■ 可编程充电电流:0.1-2A
■ 宽工作电压, 最大9V
■ 开关频率800KHz,可用2.2-10uH的电感
■ 带过温、过流、欠压、短路保护以及电池温度检测、电池反接停机
■ ESOP8的封装
管脚排列

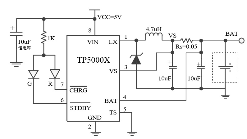
应用原理图

TP5000X 使用注意事项
1、电路中电容都应尽量靠近芯片。
2、VIN端使用钽电容、X7R 级别陶瓷电容或电解电容,加 0.1uF陶瓷电容。VS、VBAT端建议使用 X5R、X7R 级别的陶瓷电容。
3、电感请选用电流能力足够的功率电感。
4、肖特基二极管选用导通压降小电流能力大于等于 2A的肖特基二极管。
5、对于VIN及LX 通过电流回路的走线应比普通信号线更宽。
6、注意各电容接地线节点位置,应尽量使接地点集中,良好接地。
7、使用芯片在大电流工作中,应考虑芯片底部散热片与 PCB 的良好连接,保证散热良好。
|